重要通知:
首页
协会之窗
协会章程
协会领导
协会职能
组织架构
联系我们
行业党建
党建资料
妇联工作
会员服务
会员查询
入会申请
相关专业单位
关爱职工
专项活动
市优评选
最美物业人
星级评测
诚信承诺
履约评价
发展研究
研究课题
政策法规
案例分析
分支机构
行业培训
招生通知
证书查询
成绩查询
课程查询
公益学习
竞赛辅导及模拟自测
服务平台
其它
重要通知
协会信息
行业动态
公告通知
会员动态
招标资讯
支持单位
联系方式
单位:
上海市物业管理行业协会
地址:
上海市长宁区荣华东道96号2楼
邮编:200000
总机:021-64376800
传真:021-64376800-866
网站电邮:
首页-
其它-
招标资讯
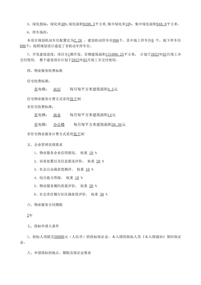
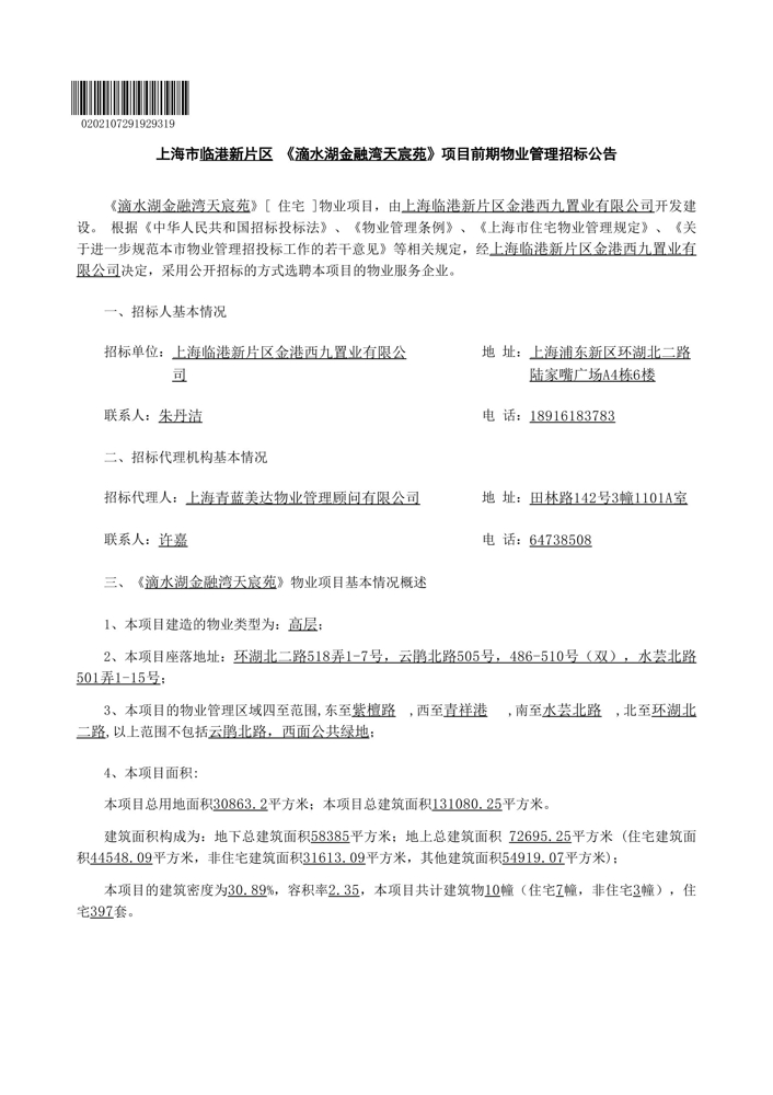
上海市临港新片区《滴水湖金融湾天宸苑》项目前期物业管理
返回
Friendship link
友情链接